龙岗区邮政编码(华为技术有限公司质量赔偿细则)
华为的管理有目共睹,其供应商质量问题的赔偿也值得学习。
1 前言
1. 1 协议双方
【华为技术有限公司】 是一家根据【中华人民共和国】 法律成
华为的管理有目共睹,其供应商质量问题的赔偿也值得学习。
1 前言
1. 1 协议双方
【华为技术有限公司】 是一家根据【中华人民共和国】 法律成立的公司, 位于【中国深圳市龙岗区坂田工业基
地】 , 邮编: 【518129】 (以下简称为“【买方】 ” ) 。
【供方全称】 是一家根据【国家或地区名称】 法律成立的公司, 公司位于【地址】 , 邮编: 【***】 (以下简称
为“【供方】 ” ) 。
根据具体情况, 买方及供方可统称为“双方”或分别称为“一方”、 “另一方”。
1. 2 生效日期
本《供应商质量问题赔偿协议》 (下称“本协议” ) 经双方签署后, 自【YYYY】 年【Month】 月 【DD】 日
(“生效日期”) 起生效。 若协议双方均未在本协议终止前【六十(60) 】 日发出终止本协议的书面通知, 则本
协议自动延续【一(1) 】 年, 自动延续的次数不限。
1. 3 鉴于
鉴于供方在供货、 提供服务过程中出现质量问题(“本协议” 所指的质量问题包括物料品质问题、 PCN问题、服务交付问题以及物料环保问题。 ) 将会给买方造成损失, 为了界定损失、 明确赔偿金额的计算方法; 督促和强化供应商从源头加强质量控制, 严格执行物料SPEC和买方质量及环保要求, 杜绝物料批量质量问题; 明确供方在物料制造过程中“偷工减料、 简化工序、 设计/工艺/材料/设备/关键岗位人员等变更随意、 新员工仓促上岗、 过程控制不力、 出厂检验弱化、 重要PCN不通知买方” 等不良行为的违约责任; 明确供方提供的物料不符合SPEC及/或买方要求, 导致买方生产或市场环节出现批量质量问题时的买方违约责任; 强化供方提高质量意识, 树立质量无小事和因质量问题可能给双方带来灾难性后果的观念, 双方经友好协商, 一致同意签订“本协议” 。
2 协议范围
鉴于双方已签署《采购主协议》 , 本协议一经签署即构成《采购主协议》 的有效组成部分, 对《采购主协议》项下质量及质量问题、 质量责任相关的事宜进行约束; 本协议未尽事宜以《采购主协议》 中的约定为准。
3 赔偿细则
3. 1 通用部分
(1) “本协议” 约定的补救措施是对买方在《采购主协议》 及相关《采购说明书》 中约定的权利的补充, 无损买方在《采购主协议》 及相关《采购说明书》 中享有的各项权利义务。
(2) 供方物料在买方检验、 生产和市场环节发现重要指标不符合供方提供或发布的或双方确定的物料规格书要求, 且物料为批量性不符合, 供方应按照附录的对应物料类别的赔偿细则承担违约责任。 供方承担的经济责任包括但不限于依“本协议” 向买方支付违约金和赔偿买方的实际损失。
(3) 供方依据“本协议” 向买方支付的违约金、 赔偿金, 自买方就相应质量问题以书面方式向供方发出书面通知之日起, 买方有权从供方货款中直接扣减, 不足部分供方应另行支付。
3. 2 分品类质量问题赔偿细则
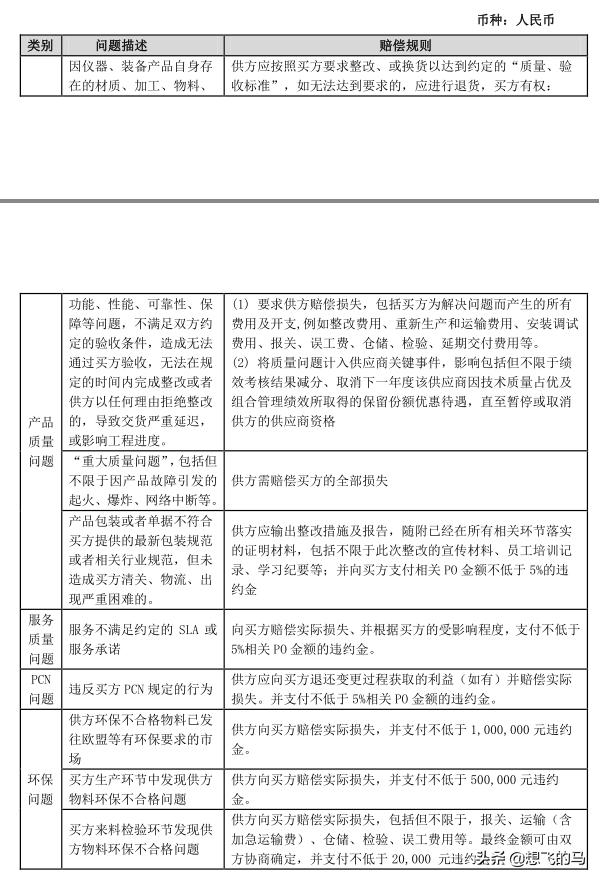
(1) 《仪器&装备品类质量问题赔偿细则》
4 生效及文本
(1) 本协议经双方授权代表签署后长期有效, 除非双方协商终止。
(2) 本协议一式【2】 份, 双方各执【1】 份, 具有同等效力。
附录【1】 仪器&装备品类质量问题赔偿细则
