买什么保险好(大麦2022保险测评)
2022年,全网“最新”的保险测评榜单来啦!
答应我,静下心来,花 5 分钟时间认真看看这篇文章,你买的保险绝对不会出错!
总有人问,现在
2022年,全网“最新”的保险测评榜单来啦!
答应我,静下心来,花 5 分钟时间认真看看这篇文章,你买的保险绝对不会出错!
总有人问,现在最好的保险产品是哪些?
为了解决大家的困惑,我使出了浑身解数,
统计了 支付宝、微信微保 ,以及其它平台共上新的 70 款互联网产品,并做了深度测评:

为了快、准、狠的找出当下最值得购买的产品,
我找了两位同事与我一起投入到产品测评中来,我负责 测评标准的模型搭建 ,一位同事负责 产品条款的比对 ,另一位同事 负责产品的保障和保费的测算 。
就这样,我们还前前后后搞了两个多星期。
不过,当最终结果出来的那一刻,一切都值得了。
关于保险测评,我也绝对无愧于心。
废话不多说,我们直接来看文章目录:
一、互联网·重疾险篇
1、一款好的重疾险长啥样?
2、目前为止,我推荐“超级玛丽6号”
二、互联网·百万医疗险篇
1、一款好的百万医疗险长啥样?
2、目前为止,我推荐“e享护·医享无忧”
三、互联网·意外险篇
1、一款好的意外险长啥样?
2、目前为止,我推荐“小蜜蜂2号超越版”
四、互联网·定期寿险篇
1、一款好的定期寿险长啥样?
2、目前为止,我推荐“大麦2022”
一、互联网·重疾险篇
首先,我们来聊聊饱受诟病的重疾险。
有人认为看大病买个几百块的百万医疗险就够了,几千上万的重疾险就是智商税;
有人认为重疾险这不赔那不赔,买的时候把你当上帝,赔的时候把你当无赖;
还有人认为买重疾险不如攒钱,没出险钱就打了水漂,攒的钱总归是自己的。
一直以来,关于重疾险的言论好像出奇的一致:“ 都是骗人的 ”。
不过,80%的人都搞错了重疾险的真正作用,它本质上并不是用来解决医疗费的问题,而是用来解决生大病没有收入来源,但仍然需要花钱的问题,比如说术后护理、日常开支、还房贷车贷等等。
所以,重疾险又言之“ 收入补偿险 ”,谁又能说重疾险无用呢?
而我们只是缺少辨别的方法,一款好的重疾险到底长啥样?
1、一款好的重疾险长啥样?
从业 6 年以来,我累计测评过的重疾险少说也有几百款;
所以,一款重疾险是好是坏,只要简单看下保障和条款,就一目了然。
为了减少重复劳动,我结合几年来的测评经验,制定了一套“ 优秀重疾险 ”的评定标准。
说句实话,如果你能吃透这张表,买重疾险就没人能忽悠得了你。
重疾险保些什么,保障怎么样才算好,重疾险的价格在哪个区间合适;有关重疾险的所有疑问,都浓缩在这张表里面了。

表格略显复杂,信息量也比较多,看不懂不要紧, 20 秒帮你拆解这张表。
我们先看表头,左边第一列为测评维度,主要围绕 重疾保障、轻症保障、中症保障、其它保障、价格 五个方面展开。
中间三列主要代表上述五个测评维度的 3 个标准, 优势、标配、劣势 。标配即为大多产品的共性;优势就是指个别保障会比标配更好,劣势的话,就是直接不推荐。
最后一栏 备注 ,主要是解释前面的保障,可以起到辅助理解的作用。
表中的“/”指不存在更好的优势或更差的劣势。
每项保障,都有其对应的测评标准,一款优秀重疾险应当如此。
2、目前为止,我推荐“超级玛丽 6 号”
众多重疾险产品,既有 人保、阳光 一众大品牌产品,又有掌握流量命脉的 支付宝、微信 平台上的产品,而我为什么偏偏独宠“ 超级玛丽6号 ”?
原因很简单,因为它极度契合我的测评标准,而且青出于蓝而胜于蓝。
当然,是名副其实还是我胡吹大气,我们来共同论证这一结果。
我会套用上面的测评模型,主要围绕三个维度: 保额、保障 (轻/中症、癌症多次赔、心脑血管多次赔)、 价格 一 一去做对比,所以,最后的结果一定能经得起推敲。
不废话了,我们赶紧开始吧!

一年期的重疾险直接被我 pass 了,因为这类保险只适合用来过渡和加保。
比如说,我们预算不足,或者之前购买的重疾险保额不高的情况下,一年期重疾险是个很好的替代品。
不过,一年期重疾险缺点也很明显, 费率不固定,一年比一年贵 ;中途若身体变差或产品停售,可能再难购买。
所以,从长远考虑,条件允许的情况下,我们还是要优先选择长期重疾险。
下面来看另外 11 款长期重疾险的保障情况:
(1)保额——额外赔付
重疾险的基本保额一般都是100%,买50万赔50万。
但如果有“ 额外赔付 ”这项责任在,买50万能赔80万、90万,甚至100万。
这项保障怎样算好,其实也很简单,只要看两个方面:
一是保障期限,越长越好,
二是赔付比例,越高越好。
我们来看这些重疾险的具体保障情况:

毫无疑问,这项保障排名第一的是—— 超级玛丽6号 。
60周岁之前,额外赔付100%,买50万能赔100万。
赔付力度绝对算得上目前重疾险市场上的第一梯度。
而且,中症还能额外赔付20%,也是一马当先。
不过,排名前 4 的其它 3 款产品也都不错,赔付比例都有较高水准。
我们也不能根据某一项责任就去判定一款产品的好坏;所以,继续来看其它保障的排名情况。
(2)保障——轻/中症
很多人关心疾病种类,觉得疾病越多,保障才越好。
但种类更多的只是营销噱头而已,相比疾病种类,我们更应该关注“ 高发疾病 ”。
比如,银保监会统一规定的 28 种重疾,理赔率就占据了 95%。
但对于高发轻/中症,银保监会只统一规定了 3 种: 轻度恶性肿瘤、轻度脑中风后遗症、较轻急性心肌梗死 。
至于其它疾病,每家公司都可以自由制定,疾病种类、赔付条件都可能不一样。
而依据过往理赔经验来看,高发轻/中症远远不止 3 种,而是多达 12 种。
来看众产品涵盖情况:

超级玛丽6号、达尔文6号、吉瑞保、i保、满天星 5 款产品比较突出,12种高发疾病全部涵盖;其余 6 款产品,都缺少了某一项高发疾病。
如果要在突出的这 5 款产品中优中选优,我们可以进一步关注“ 赔付比例 ”,也就是在这两款产品中角逐:
超级玛丽6号 ,60岁前,中症额外赔付20%;
满天星 ,保单前15年,轻症额外赔付30%;
侧重点各不相同,如果还是难以抉择,我们接着来看其它保障之间的对比。
(3)保障——癌症多次赔
根据保险公司往常的理赔年报来看,癌症的理赔概率占据了60%-90%。
所以,癌症既容易高发,又容易复发。
如果预算有条件的情况下,这项保障是绝对值得附加的。
这项保障保障好不好,主要看三个维度: 保障范围、赔付比例、间隔期 。

关于癌症多次赔付,11款产品中,占明显优势的是 超级玛丽6号 和 达尔文6号 。
不过,触发这两款产品的赔付条件迥然不同:
超级玛丽6号是 癌症津贴 ,首次确诊疾病必须为癌症,一年后,若癌症发生 新发、复发、转移和持续 的其中一种,每次赔付40%,共赔付120%,每次赔付的间隔期都是1年。
达尔文6号是 癌症多次赔付 ,首次确诊疾病不管是癌症和重疾,根据不同的间隔期,都能触发癌症的二次赔付,一次性赔付100%;而且,第二次赔付后,只要是 新发 和 转移 的癌症,在3年后,都是能不限次数赔付的。

不过,一般我们并不会用到很多次,所以无需太关心它的赔付次数。
而相比这两种赔付条件,其实并没有绝对的好坏,只能说各有特色;因为我们不确定第二次癌症在1年后还是3年后发生的概率更大。
我们继续往下看,最后看综合保障,孰优孰劣。
(4)保障——心脑血管多次赔
心、脑血管疾病同样属于高发疾病行列,和恶性肿瘤并列为三大高发重疾。
结合过往保险公司的理赔数据,并咨询了大量专业人士,
我总结了重疾险保障中与之相关的几种疾病:
高发脑血管疾病: 严重脑中风后遗症;
高发心血管疾病: 较重急性心肌梗死、冠状动脉搭桥术、主动脉手术、心脏瓣膜手术。
如何辨别这项责任的好坏,也有两个维度: 间隔期、赔付比例 。

这项责任就没什么好说的了,除达尔文6号外,其余产品都不能附加这项保障。
而且,达尔文6号关于这项责任,间隔期符合标配水平,赔付比例还要高于标配水平。
妥妥的“优秀”。
不过,像超级玛丽6号、凡尔赛plus这类产品,虽然不能附加此项保障,但在额外赔付、癌症多次赔方面绝对是翘楚;所以,我们还是尽量要从保障的重要程度去角逐。
总之,这项保障能附加肯定是优势,不过也不能当做决定一款产品好坏的决定性因素。
(5)价格
说到价格了,大师兄再次申明一下:“ 保险并不是一分钱一分货 ”。
价格虽然与保障成正比,但并非越贵越好。
我见过 1 万块 的重疾险保 基础保障+身故 ;我也见过 7 千块 的重疾险保 基础保障+身故 。
当然,如果有朋友看过我之前写的文章,我是不建议附加身故责任的,因为保费会直接加码 30%左右,不是很值当;如果想要身故责任,“ 重疾险+定期寿险 ”的组合方式会更划算。
买保险,我们都不想花冤枉钱;所以,只要保障不拉跨,价格越便宜越好。

表格太大,可能看不清楚,想要原表的朋友,也可以评论区留言或私信我。
结果已经很直观了,依然是超级玛丽6号和达尔文6号相爱相杀。
在保障只有“ 重疾+轻症+中症 ”的情况下,超级玛丽6号要略便宜于达尔文6号;
而如果在基础保障的前提下, 附加重疾复原金和额外赔付 ,达尔文6号的保障又会更便宜一些。
所以,具体怎么选,需要结合你的需求和预算。
总结:关于重疾险的 5 个维度,11款产品均已对比完毕,我们来看最终的排名情况:

测评下来,能够硬碰硬的产品只有两款: 和泰人寿超级玛丽6号 和 国富人寿达尔文6号 。
为什么把这两款产品并列第一,因为任何一款都没有决定性的压倒性优势。
两者的差异性主要体现在: 额外赔付、癌症多次赔、重疾复原金 3 方面。
额外赔付: 超级玛丽60岁前额外赔付100%,中症额外赔付20%,略胜;
癌症多次赔: 赔付条件迥然不同,各有优劣,无法确定谁好谁坏;
而 重疾复原金 ,我们上边没有提到,因为就这两款产品有,与其它产品没有可比性。
但其它产品没有,并不代表这项保障不重要。
复原金是什么意思?其实相当于 变相的重疾二次赔付 ;第一次确诊重疾后,只要间隔期和年龄符合条件,就能赔付第二次。
所以,有的话,绝对算得上是锦上添花。
那超级玛丽6号和达尔文6号对于这项保障谁还谁坏,一起来看:

这项 PK 我站超级玛丽 6 号,虽然它间隔期有 3 年,第二次赔付保额也只有80%,但第二次确诊时间是不受限制的,这是绝对的优势。
而达尔文6号虽然间隔期只有 1 年,第二次保额也能最高赔付100%,但第二次赔付只能在60岁前生效。
年龄越大,患病概率越高,相比赔的好,赔得 “到” 才更重要。
总之,一套组合拳下来,超级玛丽6号要略好一丢丢;不过达尔文6号,同样硬核,附加多项责任后,在价格方面会有一定的优势。
二、互联网·医疗险篇
百万医疗险,几百块撬动几百万保额,早就成了保险界的香饽饽。
不过,也迎来了一些朋友的困惑:
百万医疗只要几百块,凭什么重疾险要几千上万?百万医疗险和重疾险能相互替代吗?
有此疑问的朋友,大多是混淆了百万医疗险和重大疾病保险的作用。
首先,我们要知道, 医疗险是实报实销的 ,哪怕保额有 400 万,你住院花了 50 万,也只能报销 50 万。
而 重疾险,是一次性赔付保额 ,买50万直接赔付50万,作用在重疾险那 part 已经说得很详细了,主要是为了弥补由大病造成的收入损失。
医疗险用来报销住院医疗费用,重疾险用来弥补收入损失,互不影响,各司其职。
所以,医疗险和重疾险的关系,只能是互补。
1、一款好的百万医疗险长啥样?
医疗险需要关注的点比较多,如: 承保年龄、保障时间、保障责任、报销范围、报销比例、价格 等等。
我也之制定了一套“ 评定标准 ”,老规矩,吃透这张表,买百万医疗险没人能忽悠得了你。

小小的一张表,浓缩的是百万医疗多项保障责任的测评标准。
同样的,左边第一列是测评维度,主要围绕: 投保规则、保障内容、增值服务、续保条件、价格 5 个维度展开;不过价格众多医疗险都大差不差,我不会侧重去比较,大家只要看看上表的价格区间,有个底就行。
中间三列就是 5 个维度的测评标准, 标配 就是一款产品该有的样子, 优势 在某些保障方面会比标配更好, 劣势 直接不推荐。
最后一栏 备注 ,即是每项保障的综合详解。
表中的“/”指不存在更好的优势或更差的劣势。
一款好的百万医疗险,要胜在方方面面。
2、目前为止,我推荐“e享护·医享无忧”
e享护·医享无忧 ——大品牌太平洋旗下产品。
保证续保20年,外购药100%报销,增值服务齐全。
不过,面对 平安、国寿、泰康、友邦 等多家公司的 28 款百万医疗险,e享护·医享无忧是如何杀出重围的?精彩就在后边。

我会按照测评模型里最重要的 4 个维度: 基本保障、续保、外购药、增值服务 ;一 一去评比。
测评过程好比一场无硝烟的战争,刀光火石间便有了答案。
下面,我们一项项来看:
(1)基本保障
百万医疗险的基础保障有 4 个:住院医疗、特殊门诊、住院前后门急诊、门诊手术。

正常情况下,这四项保障是所有百万医疗险都必须涵盖的。
如果缺少了以上任何一项保障,那这款产品的基础保障直接就是不合格。
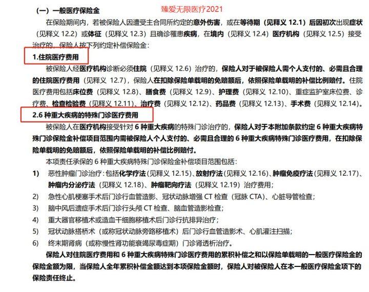
不过,对于这一要求,绝大部分产品是没有问题的,通过 29 款百万医疗险保障责任的对比,我发现只有两款产品存在保障责任缺失—— 京东安联臻X无限医疗2021 和 新华康X华尊 ,这两款产品都不含门诊手术。
以臻X无限医疗2021为例:

所以,这两款产品可以直接拉黑。
至于其它产品,都大差不差,我们也很难仅从“
基本保障
”找出所有产品的猫腻,我们继续来看其它维度的对比。
(2)续保条件
买了百万医疗险,最担心两个问题:
① 身体情况变差,一年比一年难买;
② 好产品停售,再难买到优秀的产品。
所以,续保条件就显得尤为重要了,有的产品能保证 20 年不间断续保,哪怕你中途健康变差或是出险理赔过。
针对续保条件,我们来看众产品保障排名情况:

28款产品,共有 12 款上榜。
其中能够保证续保6-20年的产品,都算是佼佼者;当然,保障时间肯定越长越好。
所以,我们要重点关注能 保证续保20年 的 5 款百万医疗险。
而在这 5 款产品中,略胜一筹的是 好医保长期医疗20年期 ,因为即使20年后产品停售,也能免健告、免等待期投保本公司其它医疗险产品。

不过, 再次投保的的产品,保障怎么样,还是个未知数。
产品的保障期限、价格,我们也都不知道。
所以,大家也不必太期待保险公司的这一承诺,还是要结合 20 年的续保条件,再看看其它方面的综合保障。
续保条件是衡量一款百万医疗好坏的重要维度,所以下面的对比,我们主要围绕这12款产品展开。
(3)外购药
一人得病,全家遭罪。
特别是得了大病,比如癌症,天价医药费对于一个普通家庭来说往往是无法承受的。
比如,被称为“ 乳腺癌救命药 ”的 赫赛汀 ,一盒在2.5万左右;
再比如 治疗肺癌 的“ 安圣莎 ”,一个月的药品费就要将近 5 万。
虽然现在有些特效药已经进了医保,价格也打了折扣,比如安圣莎原价约 5 万,纳入医保后只要 1.5 万,但在医院不一定能买得到。
所以,现实情况就是很多昂贵的抗癌药,医保无法报销;进了医保的抗癌药,可能也购买无门;外购药贵且难买的问题还是没有得到解决。
而解决这一问题也很简单,那就是买份单独的“ 特药险 ”或者“ 带外购药保障的百万医疗险 ”。
所以,外购药对于百万医疗险的重要性就不言而喻了。
来看众产品关于外购药的保障情况:

可以看到,12款保证续保的产品,有一半没有外购药保障。
其中,还不乏几款长期医疗险,如: 保20年的微医保长期医疗、泰康健康尊享2021;保15年的太平洋安享百万;保10年的新华康建华尊。
而在剩下的 3 款 20年百万医疗险里面,好医保长期医疗只能报销90%,平安e生保在确诊后,用药期限只有 3 年;所以,结合续保条件,这个环节胜出的是 太平洋e享护·医享无忧 。
一款好的医疗险,除了上述提到的保障性、续保条件、外购药,还要考虑价格因素,不能单一从某个方面衡量。
(4)增值服务
常见的增值服务有: 就医绿通、住院垫付、在线问诊、术后家庭护理、癌症特药院外配送 等。
但增值服务一般不会在条款中体现,而是会展示在产品详情面。
不过,千万别瞧不起这项不起眼的保障,
如果有费用垫付: 保险公司就能帮我们先行垫付住院费用或押金费用。
如果有就医绿通: 相当于VIP通道,看病就医会有专人安排。
这两项也是一款百万医疗险最重要的增值服务,如果有的话,绝对是加分项。
来看 12 款保证续保百万医疗险的保障情况:

微医保长期医疗20年期没有就医绿通,平安e生保没有住院垫付。
而泰康健康尊享尊享2021,是一款转保产品,增值服务与原保单保持一致,原保单有就是有,没有就是没有。
除这 3 款产品略有瑕疵外,其它都正常涵盖。
最终排名:关于百万医疗险的 4 个维度都已测评完毕,如果你还没有唯一答案,直接来看最终的排名情况:

结果也很直观, 太平洋e享护·医享无忧 凭借 20年保证续保、外购药100%报销 强势胜出;虽然保20年的好医保在续保条件方面比较突出,但外购药只能报销90%,略逊一筹。
另外在价格方面,e享护·医享无忧也略占优势。
当然,保险产品并没有唯一,适合自己的才是最好的。
比如 年轻健康人群 ,还可以考虑 6年期的好医保 ,满期续保无需审核,产品停售也能续保指定产品,而且 6 年共享 1 万免赔额。
再比如 65岁以上想买百万医疗险的朋友 ,还可以考虑1年期的 尊享e生2022 ,最高年龄70谁还能买。
所以,面对不同人群,产品的选择自然也是多样性的。
好了,我们继续,下面就是较为简单的意外险和定期寿险了。
一口气读完,搞定自己的保险配置。
三、互联网·意外险篇
生活中处处有意外,大到飞机失事,小到猫抓狗咬......
但到底何为意外,你可能并不能说出个所以然来,觉得意外不就是意外吗?
突然被车撞了、突然生病死了、突然跌倒摔伤了......
其实也不无道理,不过在保险中,意外险有一套专业的判定术语。
那就是,必须同时具备且满足这 4 个条件: 外界原因造成的、突然发生的、不是自己故意的、不是生病导致的 。
比如常见的“ 交通事故、游泳溺水、触电、烧伤烫伤、摔伤、高空坠物 ”等都是满足意外定义的,如果发生以上意外,保险公司就会赔你一笔钱。
不过,也有一些不是意外的意外,被很多人误解,如: “猝死、中暑、高原反应” 这种,看似意外发生的事情,本质还是由于个人身体原因导致的,并不满足意外的定义,所以保险公司是不会赔你钱的。
好了,理解了 “意外” 的定义,我们来看一款好的意外险是什么样子的。
1、一款好的意外险长啥样?
意外险有 3 个核心保障: 身故、伤残、意外医疗。
也会有很多亮眼的特色保障,如: 猝死、交通意外额外赔付 。
这些保障怎样算好,我同样制定了一套“ 评定标准 ”,看透这张表,拿捏意外险不在话下。

左边栏为测评维度,主要围绕 投保规则、保障、特别约定、价格 4 个维度展开。
投保规则要尤其留意 职业范围 ,因为意外险对职业有明确的划分;比如高空作业的建筑工人、地下采业的煤矿工人,出险概率高,自然保费也会贵出很多。
保障要看有没有 伤残、猝死 ,还要看 意外医疗的报销比例 。
特别约定也是意外险容易埋坑的地方,主要看 高空意外 和 溺水意外 有没有限制。
当然,如果保障相差无几的情况下,价格就是决定性因素了。
中间三列是各项保障的测评标准, 优势要比标配好,劣势直接不推荐 。
最后一列 备注 ,是为了让大家更容易理解每项保障的含义。
表中的“/”指不存在更好的优势或更差的劣势。
2、目前为止,我推荐“小蜜蜂2号超越版”
19款意外险群雄逐鹿,来看“ 小蜜蜂2号超越版 ”胜在哪里?
我会从意外险最重要的两个维度: 保障、价格 ,分别去对比。

(1)
保障——伤残/猝死
作为一款意外险,“ 身故、伤残 ”是最基本的保障。
但会有个别产品把 伤残换成全残 ,一字之差,保障就是天差地别。
比如平安之前的某款产品:

这就意味着只有达到【 双目永久完全失明、咀嚼,吞咽机能永久完全丧失 】之类的全残项才能赔付;苛刻且不讲人性。
不过,好在这类产品基本上与世隔绝;像我筛选出来的这 18 款,全部都包含伤残责任。
所以,我们只要留个心眼就好了。
而关于身故,我们真正需要关注的是“ 猝死 ”责任,因为猝死并不属于意外,而是由疾病导致的突然死亡,并不符合意外险“ 非疾病的 ”这一条件。
不过,现在很多意外险都扩展了这一责任,如果意外险涵盖,那绝对是加分项。
我们来看看,18款意外险,哪些是含“ 猝死责任 ”的:

共有 11 款产品上榜,其中并列第一的 3 款产品: 小蜜蜂2号、小米综合意外2020、大护甲2号 表现不错,保额最高能赔付 50 万。
当然,还是那句话,不能以某项责任的好坏论英雄。
我们继续来看其它维度的对比,结合综合保障,获取最终的排名。
至于本轮未上榜的产品,就直接出局,没有继续比对的资格。
(2)保障——意外医疗
意外风险,非死即伤,但毕竟伤占大头。
大师兄在以往的理赔过程中,也是磕磕碰碰居多。
所以,意外医疗的重要性绝对至关重要。
如果没有这项保障的意外险,直接拉黑;如果有,我们就看它的 报销范围 和 报销比例 。
最好的情况就是:0免赔,不限社保,100%报销,并且保额越高越好。
上述达标的 11 款产品,哪款更符合条件?共同来目睹:

保障最好的依旧是: 小蜜蜂2号、小米综合意外2020、大护甲2号 这 3 款。
不过,小蜜蜂2号要略胜一筹,10万保额,0免赔,社保内外都能报销。
虽然未经过社保报销,只能报销80%,但结合我国的社保普遍程度,这点是很次要的。
(3)保障——交通意外额外赔付
如果核心保障: 身故、伤残、意外医疗 的对比不能分出胜负,那 交通意外额外赔 和 猝死责任 一样,同样是意外险不可多得的加分项。
而且根据国家统计局发布的《中国统计年鉴》数据统计,近三年,我国交通事故年均发生数23.19万次,交通事故年均死亡人数6.3万人次。
足以说明“ 交通意外额外赔付 ”的重要性。
不过面对 飞机、火车、轮船、营运汽车、私家车 等交通工具,我们尤其要注重 营运汽车 和 私家车 的保障,因为这些交通工具更贴合我们的生活。
来看众产品保障情况:

在这项保障的加持下,众安保险的无忧保综合意外险占据优势,在基本保额的基础上还能另行赔付100万。
不过,排名并列为 3 的小蜜蜂2号一类产品,也都不错;平常额外赔付30万,法定节假日可以额外赔付 60 万。
(4)价格
最后一轮,来看价格的对比。
根据我们的测评模型:50万保额,170元以内;100万保额,300元以内。
看看哪些产品符合要求并能更胜一筹:

表格太大,可能看不清楚,想要原表的朋友,也可以评论区留言或私信我。
可以看到,能买100万保额的 4 款产品: 小蜜蜂 2 号超越版、小米综合意外2020、大护甲2号、无忧保综合意外险 都在300元以内;不过, 小蜜蜂2号是最便宜的 。
所以,价格对比,小蜜蜂2号胜出。
最终排名:四轮对比下来,大家可能发现了,没有一款产品能在各方面拔尖;所以,我们需要在综合保障中取最优:

毫无疑问,综合保障胜出的是 小蜜蜂2号超越版 。
我们再来回顾一下它的优势:
① 意外医疗高达 10 万保额,不限社保,社保报销过后,剩余费用均能100%报销。
② 最重要的两项交通保障(营运车意外、私家车意外)都包含, 平常额外赔付30万,法定节假日额外赔付60万。
③ 价格便宜, 100万保额,一年只需要 296 元。
除此之外,小蜜蜂2号超越版还 没有健康告知 ,你值得拥有。
四、互联网·定期寿险篇
看累了吧,再坚持一下,这是最后一 part 了,也是最简单的一部分内容。
定期寿险,与人的生命挂钩,只保身故/全残,所以也受到了很多人的冷落。
不过,却是大师兄最喜欢的一类保险,没有之一。
原因无二,只是 孩子无人哺育,父母无人赡养,家庭分崩离析 的悲惨故事见过太多太多。
作为一个家庭顶梁柱,留爱不留债,是我们肩上的责任也是应尽的义务。
1、一款好的定期寿险长啥样?
老规矩,一款好的定期寿险是什么样子的,同样有一套“ 评定标准 ”。

产品简单,测评模型也比较简单,没有重疾险、医疗险那么多弯弯绕绕。
测评维度主要是 投保规则 和 保障 两方面,而 投保规则重点看健康告知 即可,其余都比较次要; 保障内容要看有没有全残保障,免责条款的限制。
表中的“/”指不存在更好的优势或更差的劣势。
废话不多说,开启对比模式。
2、目前为止,我推荐“大麦2022”
一波下架潮后,上新的定期寿险并不多,
我搜集了较为不错的 7 款产品,其中还是有佼佼者的。

这 7 款产品来自盛产寿险的三家公司;分别是 华贵人寿的大麦2022、甜蜜家2022、大麦兜来保 ; 阳光人寿的擎天柱 7 号、全民保定期寿险 ; 同方全球人寿的全是爱定期寿险、臻爱定期寿险 。
由于产品较少,大师兄就不一项项展开详细比较了,我们直接套用定期寿险的测评模型,去把最值得买的那款揪出来。
为什么我推荐大麦2022?来看详细对比情况:

可以看到, 不论是健康告知还是免责条款,亦或是产品价格 , 大麦2022 都处于第一档水平。
而且,大麦2022的健康告知也比较宽松, 甲状腺结节、乳腺结节都可以直接投保。
所以,目前为止,大麦2022是定期寿险的不二之选。
不过,如果是 夫妻二人共同投保 的话,还有 大麦甜蜜家2022 值得选择。
这款产品有两个特色:
① 如果夫妻两人因同一意外身故或全残,可赔付4倍保额,买100万赔400万。
② 如果是其中一方身故或全残,赔付100万后,保障继续有效,而且可以豁免后续保费。
此外,价格也很有优势,以 30 岁为例,夫妻两人一年只要1830元。
写在最后
文章到这儿,已经接近尾声了。
再来做个总结,梳理一下文章所推荐的产品。
2022年,目前为止,买这几款保险绝对不会错:

重疾险: 超级玛丽6号和达尔文6号并无绝对的好坏,平分秋色,各有优劣;超级玛丽6号在保障上面有优势,达尔文6号在价格方面有优势。
医疗险: 首选e享护·医享无忧,由太平洋保险承保,20年保证续保,外购药100%报销。
意外险: 小蜜蜂2号超越版保障全面,猝死、交通意外都涵盖,性价比高,你值得拥有。
定期寿险: 个人买大麦2022,夫妻买大麦甜蜜家2022更具优势。
当然,保险产品的选择并没有唯一,会受到 健康情况、经济预算 等诸多因素影响,不建议大家直接抄作业,而是根据自身条件科学配置。
不知不觉又码了一万多字,如果有帮助你的地方,还望不吝赐赞~
你的赞同一直是我持续创作的动力!